10月30日,中国政府网发布《国务院办公厅关于成立第二届联合国全球可持续交通大会组委会的通知》。
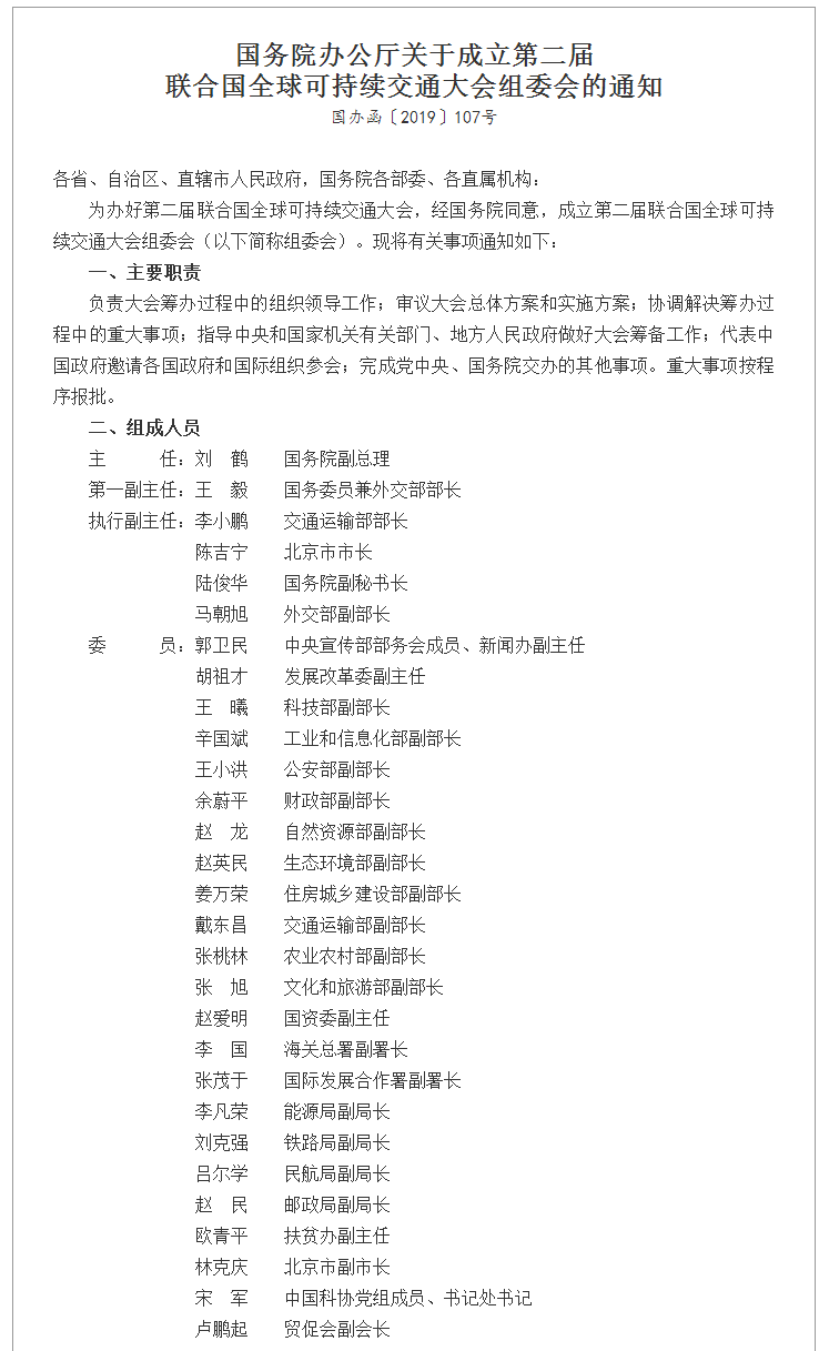
信息显示,主任为国务院副总理刘鹤,第一副主任为国务委员兼外交部部长王毅,执行副主任四位:交通运输部部长李小鹏,北京市市长陈吉宁,国务院副秘书长陆俊华,外交部副部长马朝旭。
委员有23位,分别来自中宣部、国家发改委、科技部、工信部、公安部、财政部、自然资源部、生态环境部、住房城乡建设部、交通运输部、农业农村部、文化和旅游部、国资委等。
《通知》显示,为办好第二届联合国全球可持续交通大会,经国务院同意,成立第二届联合国全球可持续交通大会组委会(以下简称组委会)。主要职责为:负责大会筹办过程中的组织领导工作;审议大会总体方案和实施方案;协调解决筹办过程中的重大事项;指导中央和国家机关有关部门、地方人民政府做好大会筹备工作;代表中国政府邀请各国政府和国际组织参会;完成党中央、国务院交办的其他事项。重大事项按程序报批。
组委会办公室设在交通运输部,承担组委会日常工作,负责研究提出大会总体方案和实施方案,与联合国方面沟通联络,协调解决筹办过程中的具体问题。办公室主任由交通运输部部长李小鹏兼任,副主任由中央宣传部、外交部、公安部、交通运输部、北京市人民政府有关负责同志担任。
第二届联合国全球可持续交通大会将于明年5月在北京举行,主题是“可持续的交通,可持续的发展”。届时将聚焦全球经济增长、第四次产业革命、促进互联互通、应对气候变化等议题,邀请相关代表共商推进全球交通运输体系可持续发展。
今年9月25日,交通运输部党组理论学习中心组举行2019年第12次集体学习(扩大)。全国政协副主席、交通运输部党组书记杨传堂要求,要让“一带一路”建设的合力更有力地“聚”起来,全力筹办好第二届联合国全球可持续交通大会,丰富与沿线国家地区合作内容,加强人员友好往来。
10月18日,交通运输部部长李小鹏在京会见了白俄罗斯驻华大使基里尔·鲁德,双方就中白交通运输领域合作交换了意见。李小鹏还邀请白方明年参加在华举办的第二届联合国全球可持续交通大会。











